您当前的位置:
首页
>
政务公开
>
政府信息公开目录
>
基层政务公开
>
教育领域基层政务公开
>
教育概况
>
重要政策执行情况
- [ 索引号 ]
- 11500222750076936P/2025-00312
- [ 发文字号 ]
- [ 主题分类 ]
- 教育
- [ 体裁分类 ]
- 公告公示
- [ 发布机构 ]
- 綦江区教委
- [ 有效性 ]
- 有效
- [ 成文日期 ]
- 2025-12-29
- [ 发布日期 ]
- 2025-12-29
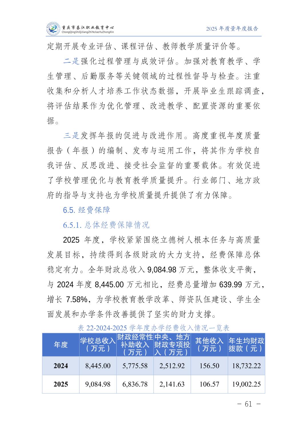
重庆市綦江职业教育中心2025年度质量报告




























































































