您当前的位置:
首页>政务公开>法定主动公开内容>预算/决算>预算
>
区文化旅游委
- [ 索引号 ]
- 11500222MB1513748X/2026-00017
- [ 发文字号 ]
- 无
- [ 主题分类 ]
- 体育
- [ 体裁分类 ]
- 财政预算、决算
- [ 发布机构 ]
- 綦江区文化旅游委
- [ 有效性 ]
- [ 成文日期 ]
- 2026-02-11
- [ 发布日期 ]
- 2026-02-11
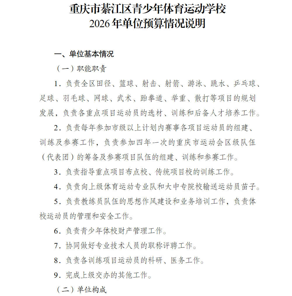
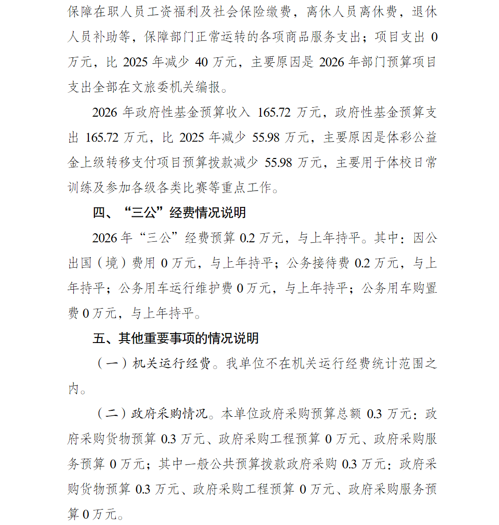
重庆市綦江区青少年体育运动学校2026年部门预算情况说明
您当前的位置:
首页>政务公开>法定主动公开内容>预算/决算>预算
>
区文化旅游委
重庆市綦江区青少年体育运动学校2026年部门预算情况说明
国务院部门网站
市政府部门网站
区县政府网站
綦江区部门网站
















