您当前的位置:
首页>政务公开>法定主动公开内容>预算/决算>预算
>
东部新城管委会
- [ 索引号 ]
- 19500222678674594K/2026-00002
- [ 发文字号 ]
- [ 主题分类 ]
- 财政
- [ 体裁分类 ]
- 财政预算、决算
- [ 发布机构 ]
- 綦江东部新城管委会
- [ 有效性 ]
- [ 成文日期 ]
- 2026-02-24
- [ 发布日期 ]
- 2026-02-24
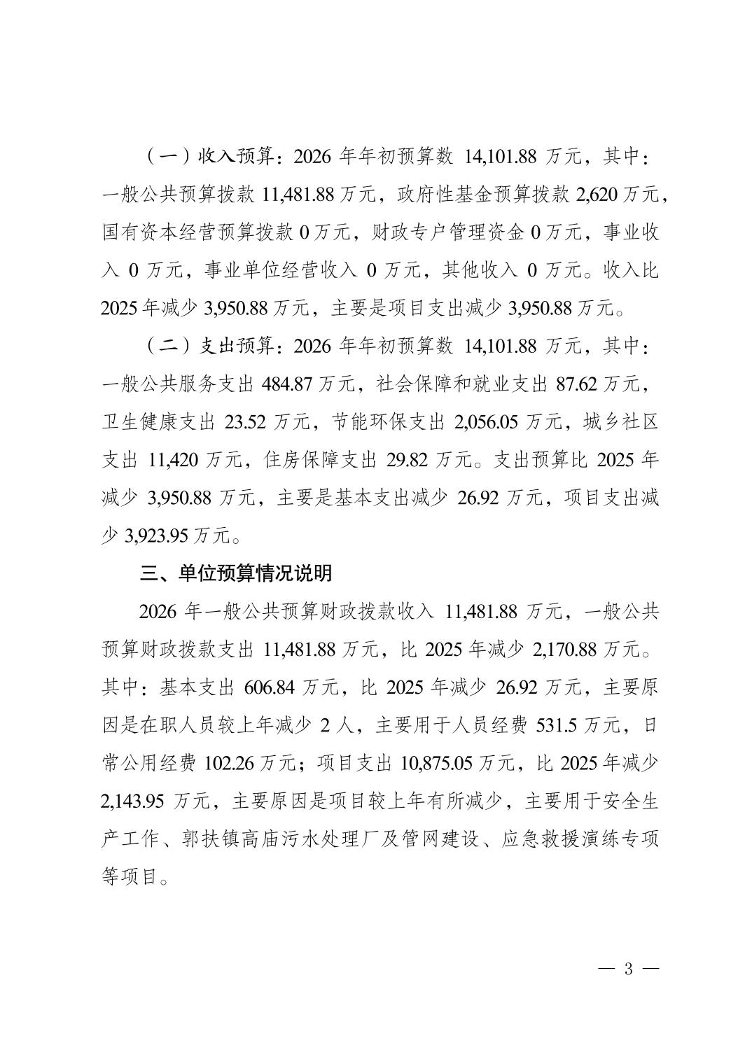
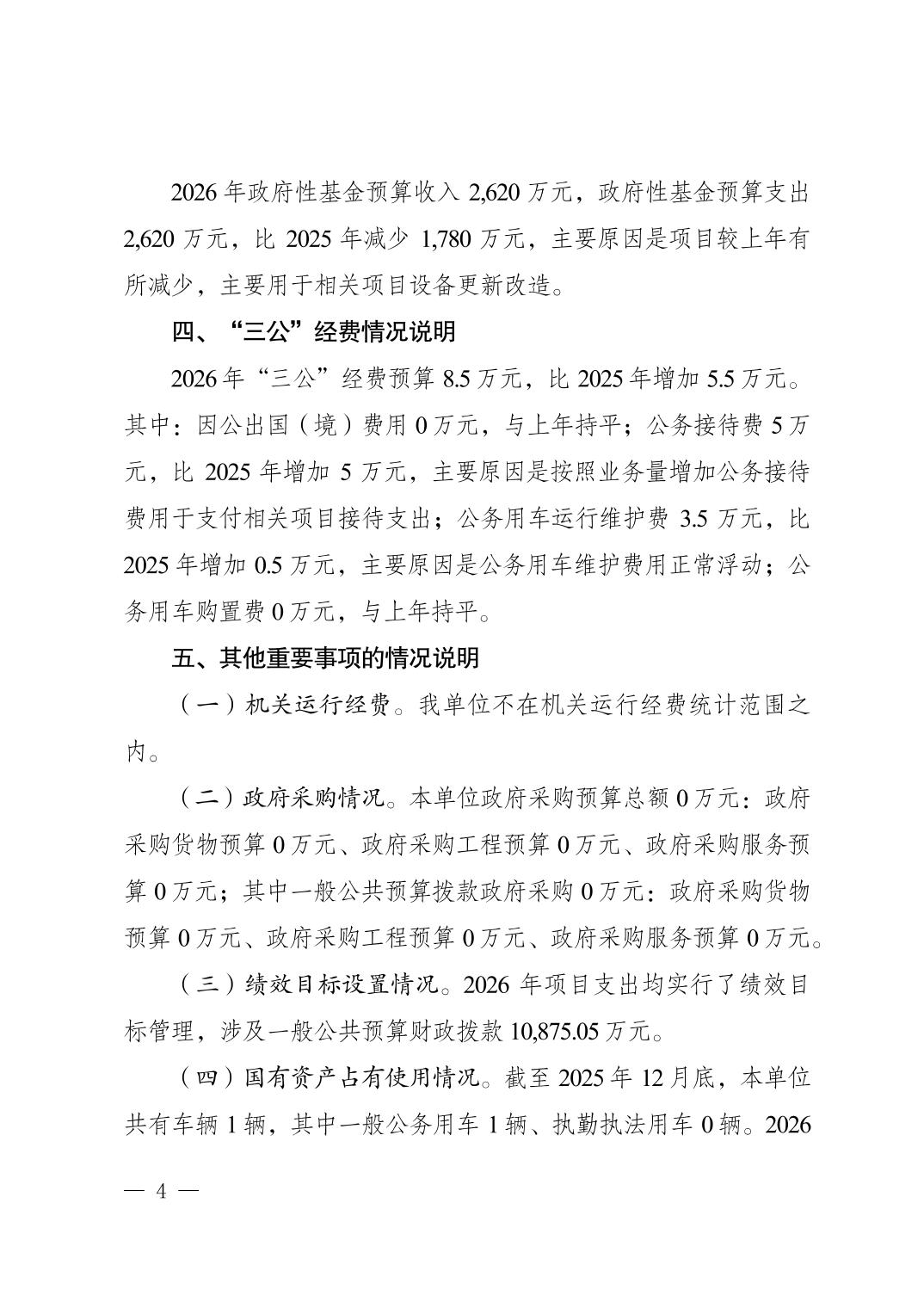
重庆市綦江区新城建设管理委员会(本级)2026年部门预算情况说明
您当前的位置:
首页>政务公开>法定主动公开内容>预算/决算>预算
>
东部新城管委会
重庆市綦江区新城建设管理委员会(本级)2026年部门预算情况说明
国务院部门网站
市政府部门网站
区县政府网站
綦江区部门网站
















