您当前的位置:
首页
>
法定主动公开内容
>
预算/决算
>
预算
- [ 索引号 ]
- 11500222MB1513748X/2026-00020
- [ 发文字号 ]
- 无
- [ 主题分类 ]
- 广播、电影、电视
- [ 体裁分类 ]
- 财政预算、决算
- [ 发布机构 ]
- 綦江区文化旅游委
- [ 有效性 ]
- 有效
- [ 成文日期 ]
- 2026-02-11
- [ 发布日期 ]
- 2026-02-11
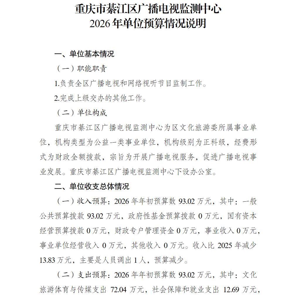
重庆市綦江区广播电视监测中心2026年部门预算情况说明















