您当前的位置:
首页
>
法定主动公开内容
>
预算/决算
>
预算
- [ 索引号 ]
- 1150022269925517XQ/2026-00014
- [ 发文字号 ]
- [ 主题分类 ]
- 其他
- [ 体裁分类 ]
- 其他公文
- [ 发布机构 ]
- 綦江区人力社保局
- [ 有效性 ]
- 有效
- [ 成文日期 ]
- 2026-02-11
- [ 发布日期 ]
- 2026-02-11
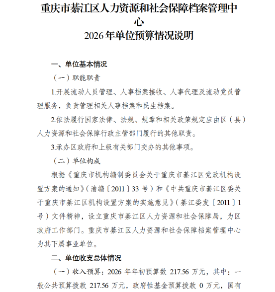
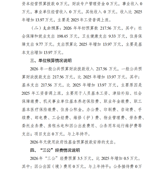
重庆市綦江区人力资源和社会保障档案管理中心2026年单位预算情况说明















