您当前的位置:
首页
>
法定主动公开内容
>
预算/决算
>
预算
- [ 索引号 ]
- 11500222MB1603612D/2026-00031
- [ 发文字号 ]
- [ 主题分类 ]
- 农业、畜牧业、渔业
- [ 体裁分类 ]
- 财政预算、决算
- [ 发布机构 ]
- 綦江区农业农村委
- [ 有效性 ]
- 有效
- [ 成文日期 ]
- 2026-02-12
- [ 发布日期 ]
- 2026-02-12
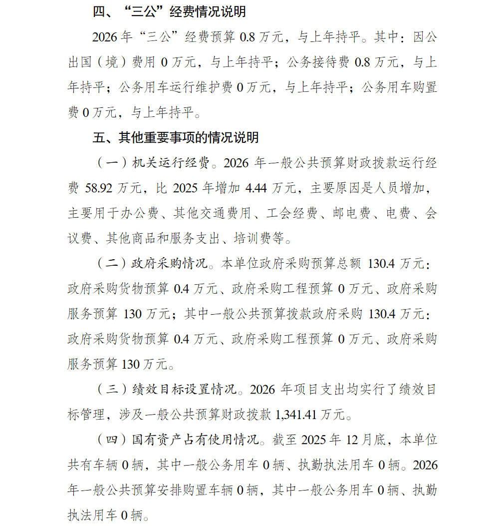
重庆市綦江区农村经营管理站 2026年单位预算情况说明
扫一扫在手机打开当前页















